原标题:睡觉流涎水可能是病?这几种情况千万别鲁莽!
好多一又友齐有过这么的经验:一醒觉来,发现枕头湿了一派,看来睡梦中又流涎水了。
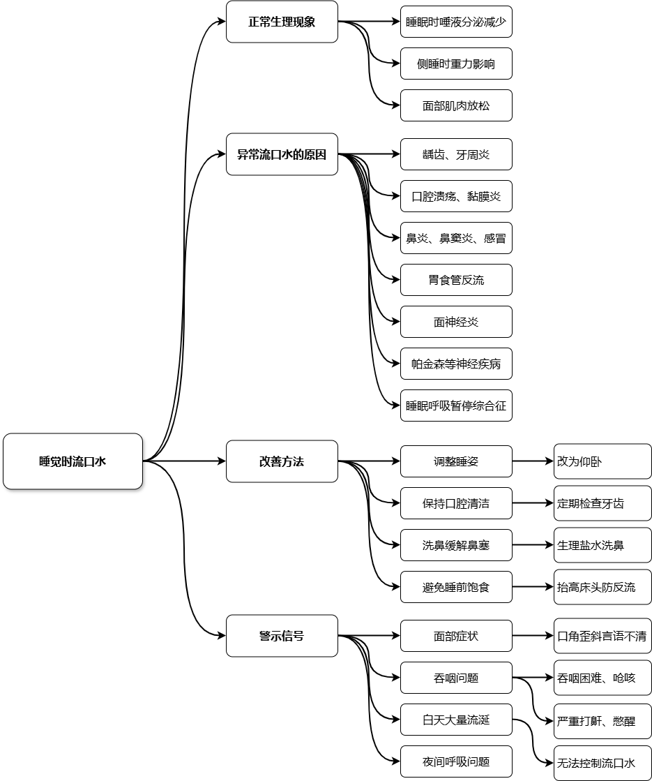
偶尔睡觉流涎水,可能是睡得太香,但要是时常发生,以致每天如斯,就要留个心眼了——这可能是体魄发出的健康警报!
1
睡觉时为什么会流涎水?
平常情况下,咱们的唾液在睡觉时会减少分泌。
有些东谈主民风侧睡,在侧睡时由于重力和面部肌肉减轻,嘴巴可能微微展开,导致少许涎水流出,这属于平常生理满足。

但要是恒久、无数地流涎水,以致伴有其他不适,就需要考虑以下几种可能。
01 蛀牙、牙周炎:口腔内的细菌生息和炎症的发生,会刺激唾液腺分泌更多唾液。
02 口腔溃疡、黏膜炎症:阴私或炎症刺激,也会导致唾液分泌加多。
03 鼻炎、鼻窦炎、伤风鼻塞:疾病形成的鼻子欠亨,会让咱们在睡觉时当然张口呼吸,涎水就很容易流出来。
04 胃食管反流:胃酸和胃履行物反流至食管,可能刺激唾液无数分泌,这属于保护性反映,此类东谈主种常伴有嗳酸、烧心等不适。
05 面神经炎:可能导致一侧面部肌肉糟塌,患者的嘴巴闭合不全,从而有涎水漏出,常伴有眼睛闭合无力、曲直倾斜等推崇。
06 帕金森病等神经系统退行性疾病:在疾病进展中,患者可能出现吞咽功能下跌、涎水分泌转机极度等情况。
07 睡觉呼吸暂停概括征:由于打鼾严重、呼吸暂停,患者粗鲁需张口呼吸,且存在睡觉深度和肌肉糟塌度极度,极易流涎水。
2
“干枕霸术”自查与活动指南
要是时常在睡梦中流涎水,提出先自查,望望我方是否有蛀牙、牙龈红肿,或近期是否鼻塞、消化不良,同期尝试以下改善智商。
调节睡姿,侧卧东谈主群可尝试改为伏卧睡姿。
保捏口腔清洁,如期检查牙齿。
如有鼻塞,睡前可用生理盐水冲洗鼻腔。
幸免睡前饱食,可举高床头防反流。

要是调节后流涎水情况仍无改善,或伴有以下警示信号,请实时就医排查。
流涎水伴有曲直倾斜、眼睛闭不拢、话语不清。
有吞咽贫困、频繁呛咳。
白日也无法戒指地无数流涎水。
有严重打鼾、夜间憋醒的情况。

文中配图由AI生成开云体育